跳转到主要内容
贵州校区
400-0851-002
首页
走进中艺太初
学校环境
明星导师
联考成绩
艺考知识
开班信息
太初成绩
上课风采
联系我们
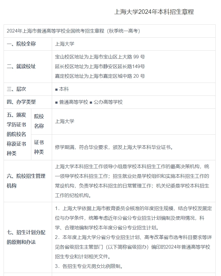
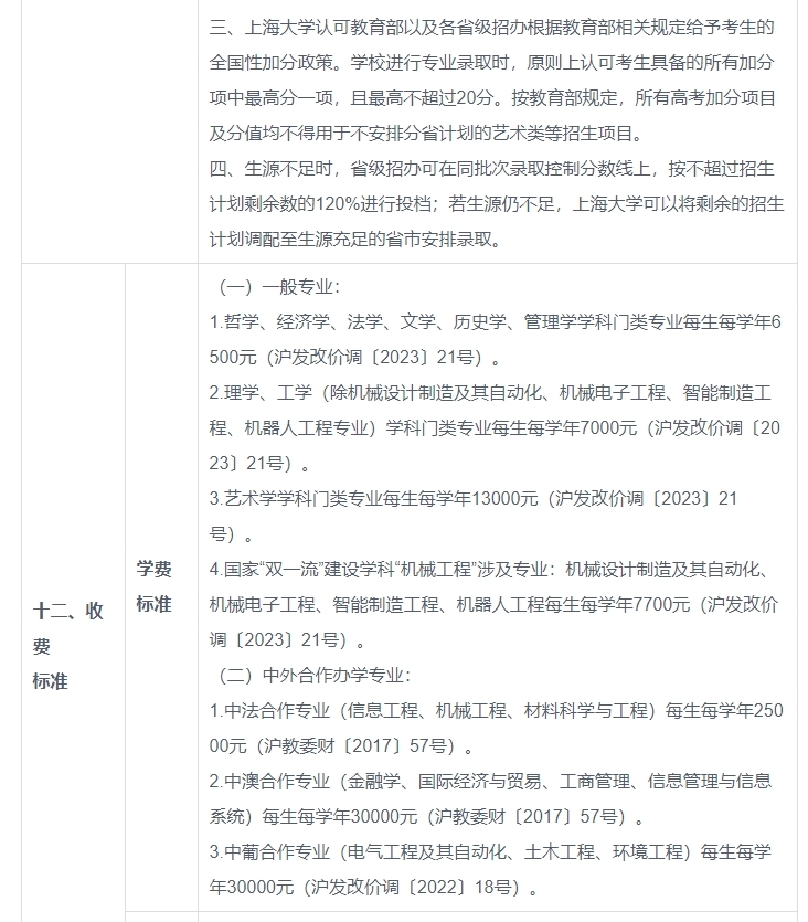
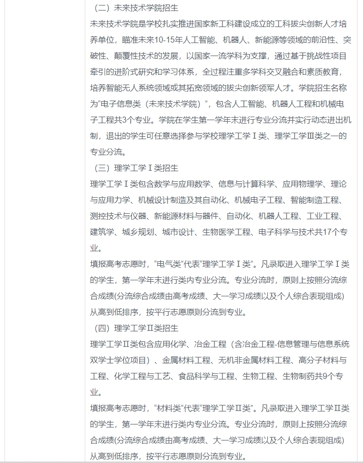
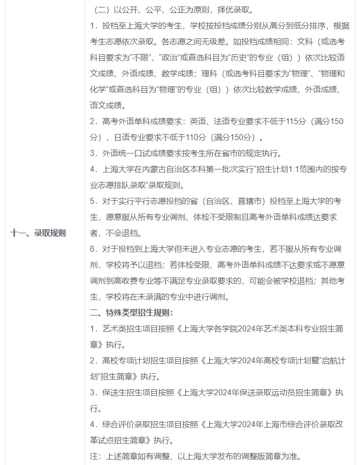
上海大学2024年本科招生章程
来源:教育部阳光高考网站
预约课程
影视表演
播音主持
戏剧影视导演
声乐
服装
尊姓芳名
性 别
男
女
联系电话
预约日期
电话预约:400-0851-002
臧老师
张老师