中国戏曲学院2024年本科招生章程
中国戏曲学院2024年本科招生章程
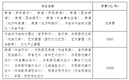
第十四条 按照北京市教委和北京市发改委的规定,学生住宿费每学年900元。学费标准如下:

第十五条 根据教育部、北京市及学校相关文件精神,我校严格履行程序,按照公平、公正、公开、择优原则评审学生奖励资助项目,执行学生资助政策。
第二十条 本章程由中国戏曲学院本科招生办公室负责解释。
来源:教育部阳光高考网站
第十四条 按照北京市教委和北京市发改委的规定,学生住宿费每学年900元。学费标准如下:

第十五条 根据教育部、北京市及学校相关文件精神,我校严格履行程序,按照公平、公正、公开、择优原则评审学生奖励资助项目,执行学生资助政策。
第二十条 本章程由中国戏曲学院本科招生办公室负责解释。
来源:教育部阳光高考网站